爱体育手机网页版
网站爱体育手机网页版
关于集团
企业概况
企业宣传片
发展历程
资质荣誉
联系方式
爱体育手机网页版
集团要闻
企业动态
媒体焦点
通知公告
专题专栏
产业板块
煤电产业
港航物流
高端制造
现代服务
党建纪检
党建品牌
纪检监察
工会群团
工会
共青团
社会责任
国企担当
社会公益
关于集团
爱体育手机网页版:
企业概况
爱体育手机网页版:
企业宣传片
爱体育手机网页版:
发展历程
爱体育手机网页版:
资质荣誉
爱体育手机网页版:
联系方式
爱体育手机网页版
爱体育手机网页版:
集团要闻
爱体育手机网页版:
企业动态
爱体育手机网页版:
媒体焦点
爱体育手机网页版:
通知公告
爱体育手机网页版:
专题专栏
产业板块
爱体育手机网页版:
煤电产业
港航物流
爱体育手机网页版:
高端制造
爱体育手机网页版:
现代服务
党建纪检
爱体育手机网页版:
党建品牌
纪检监察
工会群团
爱体育手机网页版:
工会
爱体育手机网页版:
共青团
社会责任
爱体育手机网页版:
国企担当
爱体育手机网页版:
社会公益
站内搜索
信息公开监督
融汇四海 能济天下
爱体育手机网页版:
>
网站爱体育手机网页版
>
新闻图片中心的
通知公告
信息公开
>
信息公开
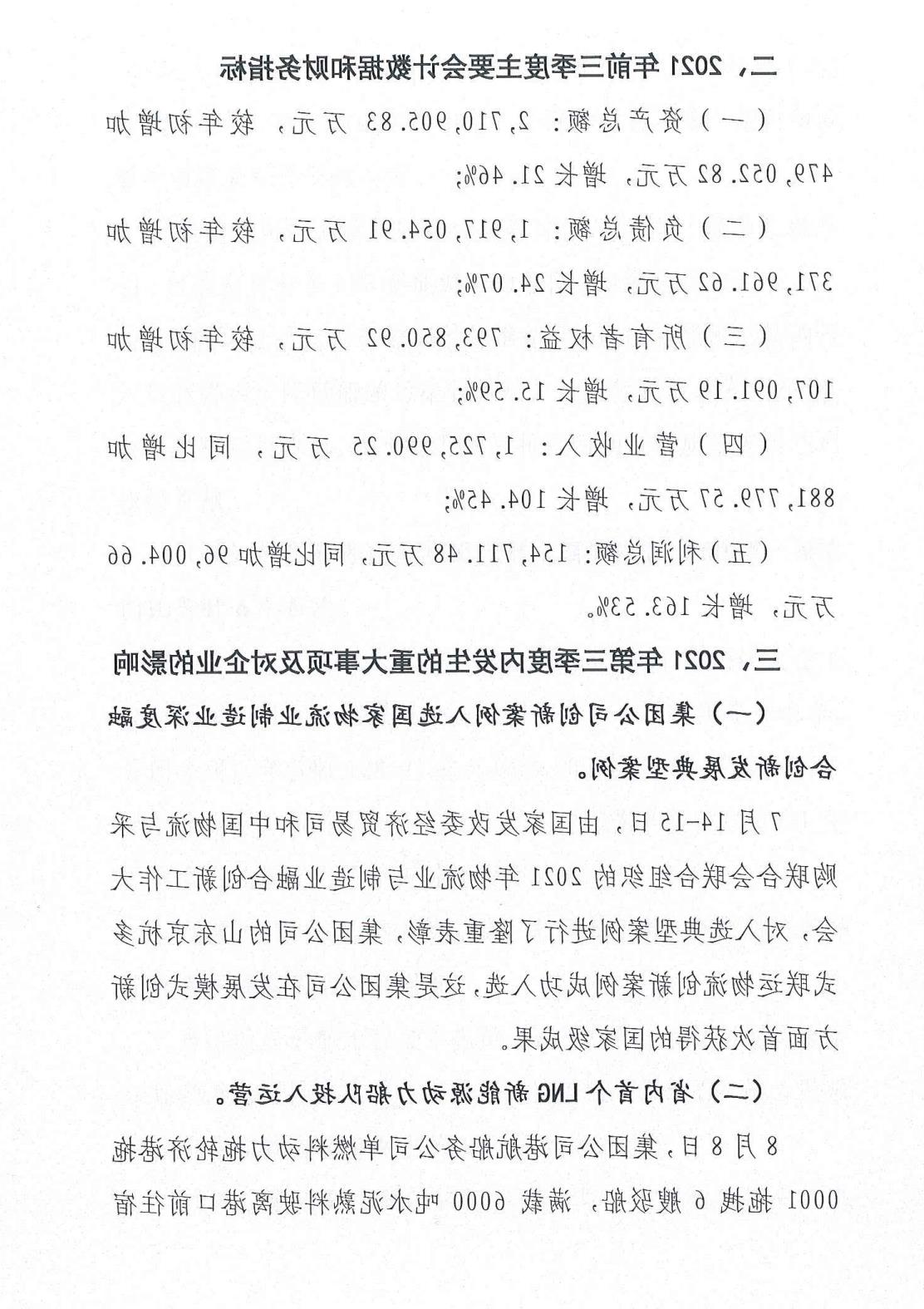
济宁能源发展集团2021年第三季度主要财务信息公告
2020-10-31 责任心文字编辑:菅理员
上一篇:
济宁市矿业投资集团简介二零二一年时间内再者月度核心财务部消息通告
下一篇:
爱体育手机网页版:上海济矿鲁能煤电集团202一年第三点第三集度最主要财务部门问题公示公告
咨询留言
审批本司各种相关的质询、意见与提倡、提倡、投诉举报等流程,请填上真人小编数据,为了于相处联席会。