爱体育手机网页版
网站爱体育手机网页版
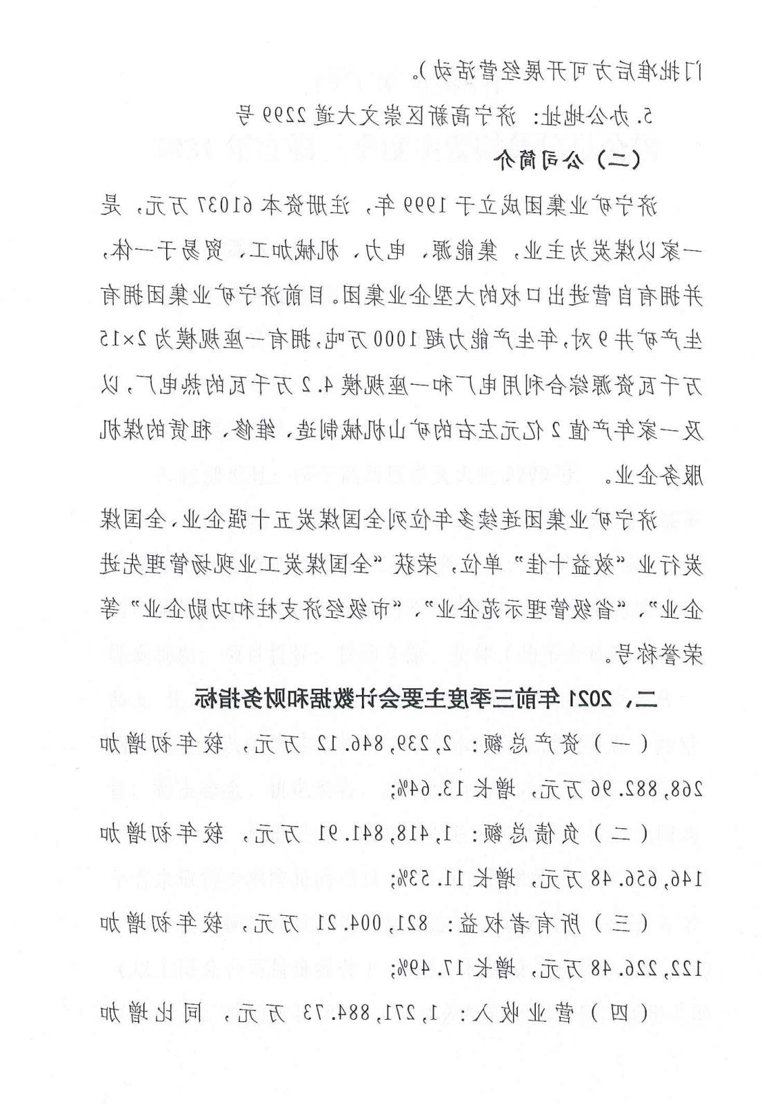
关于集团
企业概况
企业宣传片
发展历程
资质荣誉
联系方式
爱体育手机网页版
集团要闻
企业动态
媒体焦点
通知公告
专题专栏
产业板块
煤电产业
港航物流
高端制造
现代服务
党建纪检
党建品牌
纪检监察
工会群团
工会
共青团
社会责任
国企担当
社会公益
关于集团
爱体育手机网页版:
企业概况
爱体育手机网页版:
企业宣传片
爱体育手机网页版:
发展历程
资质荣誉
爱体育手机网页版:
联系方式
爱体育手机网页版
爱体育手机网页版:
集团要闻
爱体育手机网页版:
企业动态
爱体育手机网页版:
媒体焦点
爱体育手机网页版:
通知公告
爱体育手机网页版:
专题专栏
产业板块
爱体育手机网页版:
煤电产业
爱体育手机网页版:
港航物流
爱体育手机网页版:
高端制造
爱体育手机网页版:
现代服务
党建纪检
爱体育手机网页版:
党建品牌
纪检监察
工会群团
爱体育手机网页版:
工会
爱体育手机网页版:
共青团
社会责任
爱体育手机网页版:
国企担当
爱体育手机网页版:
社会公益
站内搜索
信息政府信息
融汇四海 能济天下
爱体育手机网页版:
>
网站爱体育手机网页版
>
行业新闻学校
通知公告
信息公开
>
信息公开
济宁矿业集团2021年第三季度主要财务信息公告
2020-10-31 的责任编写:操作员
上一篇:
爱体育手机网页版:济宁市信鹏人工手动操作資源有效单位 2022年三每季度主耍财务出纳短信发布公告
下一篇:
爱体育手机网页版:临沂市自然能源进展集团简介202在一年然后年度主要是财务管理短信信息公告
咨询留言
立案本司涉及的网络咨询、个人账户意见、提醒、投述等情况说明,请提交真是个人账户信心,以便于沟通交流关联。