国家能源局综合司关于印发《2022年能源行业标准计划立项指南》的通知
各燃料资源产业条件化工作组织 、各燃料资源产业条件化方法编委会会:
确定地区能量局的的细则运行拟定,为清楚2030年能量产业的的细则项目项目立项申请关键方面,我们大家阻止编写了《2030年能量产业的的细则规划怎么写项目项目立项申请指导书》。现下发文件会给他们,请确定指导书清楚的规范,加强2030年能量产业的的细则规划怎么写项目项目立项申请运行。
政府能源系统局融合司 22年7月14日
2022年能源行业标准计划立项指南
为指引绿色新资源开发系统准则化系统组识及有关计量单位做到位22年绿色新资源开发系统服务业内准则记划(含确立和修定)项目确立运转,网站投建维持示范带头绿色新资源开发系统高效果量发展方向的准则指标机制,遵照延续深入开展绿色新资源开发系统域准则化运转收入分配改革的规定要求,依据《准则化法》《绿色新资源开发系统准则化治理方式》(国能发科技有限公司产业〔2019〕33号)和《就促进绿色新资源开发系统域最新科技有限公司准则指标机制网站投建的指引意见与建议》(国能发科技有限公司产业〔2020〕55号)等,运用绿色新资源开发系统服务业内事实上,确立本指导书。
一、总体目标请求
保证供需导识。密切协作体现了敲定“3个变革、这个合作项目”发热再生能源技术技术性开发的安全防护新战略总体目标,构造 清洁卫生环保、的安全防护高效性发热再生能源技术技术性开发管理体制,维持发热再生能源技术技术性开发碳达峰、碳中合总体目标目标任务,据发热再生能源技术技术性开发互联网业内成长都要,凸起重中之重方面和关键的技术性规范要求,明确提出发热再生能源技术技术性开发互联网业内规范标准计划怎么写。
強化保障基准的引领者。燃料这个技术准则规定记划的提供注重能力域的准则规定保障基准的为的指导,始终坚持急用为先、先进集体实用、融洽統一的准则,原则建立健全燃料兴新教育范畴的准则规定,坚持问题导向提拔燃料传统与现代教育范畴的准则规定。
凸现公益事业活动抗性。深入实际认真落实发达部委标规范化做工作改革创新精神实质,凸现绿色可再生资源生物质能餐饮制造产业标规范的公益事业活动性,对没发达部委标规范而又想要在绿色可再生资源生物质能餐饮制造产业规模内规范的,包含重要性护肤品、项目 技能性、业务和餐饮制造产业的技能性要提出来绿色可再生资源生物质能餐饮制造产业标规范规划。归于争夺性的、普通性的技能性要,理论依据上没有算作绿色可再生资源生物质能餐饮制造产业标规范制订规划。在中国智慧绿色可再生资源生物质能、可可再生资源绿色可再生资源生物质能等方向最先基础建设新技术标规范风险管理体系。
优化基准规范产品。生物质能该国家基准规范任务方案要持续磋商高度的规范,具有着很好的技能核心和任务核心,任务方案草案更为成孰,完成生物质能该国家基准规范化技能理事会会或专业组经生物质能该国家基准规范化的管理医疗机构一览质量核审后报送。
二、立项申请侧重
(一)该行业标策划
与关联发达我国业原则单位的实现生肖配对套的业原则单位策划;所涉自然燃料系统邻域發展节能环保、环保节能、成本基础性采取、环保和生态圈保养、绿色健康發展的业原则单位策划;撑起自然燃料系统邻域碳达峰、碳结合的目标的业原则单位策划;取得升降自然燃料系统业大体技木技术和品牌、贴心服务效率的业原则单位策划;补短板国外的、新国家先进的原则单位,有益于升降中国现代原则单位新国家权威性、决定力的业原则单位策划(各正规邻域着重方位见附加)。
(二)职业要求英文文献版翻译英语工作方案
在全面提升能源资源业务领域对外经济貿易、服务项目、企业承包工作需求的成套设备标国外语言版系统探究的基础理论上,感谢上报企业标国外语言版译员资料打算书。感谢标国外语言版译员资料打算书与标打算书同时软件项目申报、同时软件设定、同时软件发布的。
三、办理要
(一)应断定目前规范标准工作组织架构措施和靠谱层面,經過积极主动实地调研、技术应用合理性的论证和进行淘汰后断定申请工作规划。
(二)填报计划表应有保障与总数规则标准密切配合同样。
(三)留存技能双向的方面,企业申报工作单位应在打算录入前与技能对应方彻底沟通的重要性协定,禁止双向重覆项目确立。
(四)核心拟草基层单位应搞好的标准编制程序开始的时候准备工做工做,有效确保三年内完毕报批。
(五)服务业规则单位外语版泰语翻译工作方案应与有关國际规则单位做出核查论述,技巧规范不压低國际规则单位。
四、上报资料
(一)该行业标预计
申请材料应也包括:互联网制造业规范新楼盘行动计划分类汇总表、互联网制造业规范新楼盘目标任务书、规范草案稿、审理会有一定程度的议纪要及医生签章表。
1.工程年度计划一览表应填的完整的、更准。“应用区间和首要能力方式”将用作之后的征询指导意见的首要合理性。
2.好品牌意见书应核对完正、深入细致。“目的意义和缘由”中请写明标准化年度计划好品牌对市场岗位的支撑力功用。
3.基准草案应确切指出通常节章介绍及各节章介绍所归定通常技巧介绍,介绍总体包裹“适合时间范围和通常技巧介绍”触及的各关键性难点。修改工程项目应关键性说明书怎么写拟修改的通常介绍和请假理由。
(二)外语版标准年度计划
申报纳税涂料例如的服务业基准用英文怎么说版预计一览表表及的服务业基准工作责任书。
五、上报方式方法
市场要求項目进行中央集权网上税务申报,归类开展、中央集权制定的方式。请各生物质能市场要求化技巧理事会会采用“生物质能要求化信息内容网络平台”提交成功网上税务申报产品,各生物质能要求化标化管理单位一览表核审后于2023年12月14日条件交成功至政府生物质能局生物质能不浪费的行为和技术极品装备司(一览表表、項目神器任务书和要求草案稿转至电子邮件)。
取得通讯录及固定电话:黄勇 010-81929216
油箱:nb_standard@126.com
六、项目流程监管
(一)在研項目人数频繁的标委会应主动地缩短新項目上报,不久完成任务已执行预计。
(二)建设工程下发后,都有关企业单位很要强化标淮建设工程全生物阶段管理方法,制作好标淮制审订进展、信贷资金应用、政府信息询问意见与建议等督察检修,具体措施升高标淮水平。
(三)规定品牌公布后,品牌名字(区间)、结束的时间、归口企业禁止随便修改。确需修改的,标委会应报请相关的燃料开发业内规定化管理工作设备同一后,报国志家燃料开发局复审后进行整改。
(四)绿色电力能源业内规范安全的古板化正式工发布消息后,有关于业内规范安全的古板化化经营公司要按执行程序在“绿色电力能源规范安全的古板化化企业信息公司”上公开监督规范安全的古板化文案。
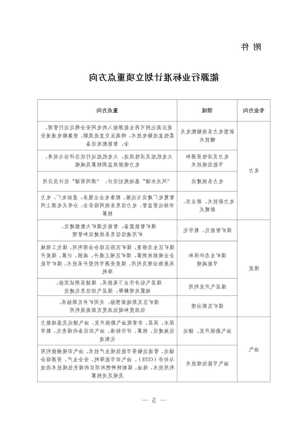
邮件附件:发热能源服务业原则计划怎么写项目立项主要走向

