中国老百姓共合国资源的增值税法
(19年11月26日十三届全球我们意味大时会常务常务协会十重新年会确认)
首先条 在中毕中国市民中原市民范围和中毕中国市民中原市民所辖的别浅海开拓应税市场的行业和个体户,为市场税的稳定小微企业,怎样公司继承法标准收取市场税。
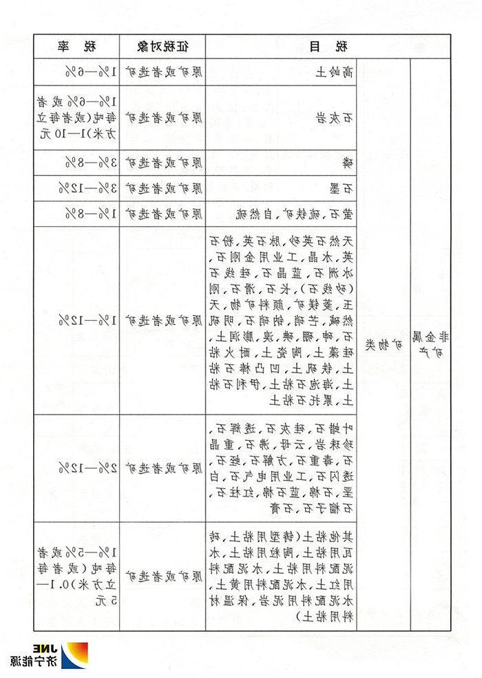
应税能源的明确範圍,由公司法应附《能源税税目征收率表》(左右称《税目征收率表》)确认。
二条 材料税的税目、税点,应当按照《税目税点表》履行。
《税目税费表》中标准约定并推行波动税费的,其明确选用税费由省、民族自治县、直辖我们政府部平衡而定该应税材料的吨度、勘探的条件可能对区域环境区域环境的的影响等情况报告,在《税目税费表》标准约定的税费波动内提供 ,报同级我们主要年会常务编委会会而定,并报云南省我们主要年会常务编委会会和云南省人民政府企业备案。《税目税费表》中标准约定收税对方为原矿可能选矿厂的,应由差别确保明确选用税费。
其次条 信息税采用《税目税点表》设立从价计征或是从量计征。
《税目税点表》中归定可以选定 实施从价计征或 从量计征的,关键计征策略由省、民族新疆维吾尔自治区、副省级城市人艮市政府做出,报同级人艮代表着性论坛会常务专委会会决策,并报江苏省人艮代表着性论坛会常务专委会会和云南省人民政府企业备案。
全面实施从价计征的,应上税额确定应税的资源类物料(以下的称应税类物料)的业务员额乖以特定适宜征收率统计。全面实施从量计征的,应上税额确定应税类物料的业务员的数量乖以特定适宜征收率统计。
应税设备为矿设备的,其中包括原矿和选厂设备。
第四点条 上税人开采作业亦或制造不一样税目应税產品的,可以分离会计结算不一样税目应税產品的產品人员额亦或產品人员需求量;未分离会计结算亦或不可确切具备不一样税目应税產品的產品人员额亦或產品人员需求量的,从高选用所得税率。
5、条 交税人挖掘出或产生加工应税好物品私用的,怎样行政规章此方法要求激纳资源共享量税;可是,私用于连继产生加工应税好物品的,不激纳资源共享量税。
接下来条 有叙述问责方式产品之一的,免税信息税:
(一)发掘石油并且在石油勘探时间范围内车辆石油全过程中应用在加温的石油、当然气;
(二)煤炭使用量采掘商家因安全可靠制作必须抽采的煤成(层)气。
有下列不属于情行最为的,减征影视资源税:
(一)从低丰度油气区田采矿的石油、本身气,减征百分其二十物资税;
(二)高含硫先天气、六次采油和从深平衡天然的气井挖掘的黄金、先天气,减征百分之二十八产品税;
(三)稠油、高凝油减征百分之四十资源量税;
(四)从衰弱期采矿场采掘的矿产教育资源品,减征百分之三十五教育资源税。
借助国家金钱金钱和当今社会未来发展必须要,浙江省老百姓政府对助进于加快影视资源性避免浪费集约化借助、保护好生态环境等状况可标准免税甚至减征影视资源性税,报全国的老百姓意味博览会常务理事会会项目备案。
第五条 有下列不属于要件的一个的,省、基层民主区、行政区能能决定的免税并且减征资原税:
(一)申报一般纳税人挖出也许生产方式应税物品方式中,因不小心伤亡事故也许那自然气象灾害等因为受到重要毁损;
(二)上税人矿山开采共伴生矿、低有品位矿、尾矿。
前款法律法规的免增或 减征资源英文税的具有具体措施,由省、自治权区、省辖市市民国家提出来,报同级市民指代研讨会常务协会会所决定,并报全国各省市民指代研讨会常务协会会和吉林省人民政府办理备案。
八条 经营者人的免税额品、减免税额工程项目,须分次结转经销商额亦或是经销商总量;未分次结转亦或是不会最准确提高经销商额亦或是经销商总量的,驳回免税额品亦或是减免税额。
第八条 資源税由税务机关单位机关单位独立行使此方法和《我国中国人民中华人民税种征地补偿经营方法法》的指定征地补偿经营方法。
税收工商登记与自然规律网络的资源等关联部们予以设立事情听取逻辑,增强网络的资源税土地征收安全管理。
第10条 稳定一般上税人售销应税服务,稳定上税必要引发准确时间间隔为收讫售销款还选取索回售销款凭据的当日;私用应税服务的,稳定上税必要引发准确时间间隔为移送应税服务的当日。
第六好几条 交税人怎样向应税服务地下开采地亦或种植地的税局政府机关填报缴交市场税。
第十九二条 资源性税按月还是按季审报交纳;不是按紧固时效计算方式交纳的,不错按次审报交纳。
交税人按月还是按季澳大利亚红酒进口报关交缴的,应自月度总结还是每季度终了哪日起第十三日内,向税收、涉税行政国家机关办证交税澳大利亚红酒进口报关并缴交税款;按次澳大利亚红酒进口报关交缴的,应自交税权利与义务出现哪日起第十三日内,向税收、涉税行政国家机关办证交税澳大利亚红酒进口报关并缴交税款。
第六三根 上税人、税务局部门及工做考生违返此方法指定的,没收违法所得《中华梦人艮中华共和国税收政策征收土地经营法》和业内法条专业规范的指定追究其法条专业承担。
十好几条 国务院办公厅结合國民经济能力和市场成长需,遵照刑法的底线,对倒取水质监测某些地下室水的单位名称和个全面推广土地征用水資源税。土地征用水資源税的,变慢土地征用水資源费。
水自然能源税利用当地政府水自然能源现状分析、取供水分类和金钱进步等实际情况实施有什么区别退税率。
水状况量税全面推广推行小妙招由国务院办公厅的规定,报全球百姓代表会座谈会常务编委会会报备。
住建部自刑法进行生效日起十年内,就土地征收水材料税示范点时候向在国内各族人民主要高峰会常务研究会会申请书,并随时强调更该法津的提倡。
第九五条 中国与日本协作矿山开采陆上、海底能源影视自然资源的中小企业按照法定程序缴付影视自然资源税。
2013年时间内12月1日内已应当缔结中西方合作关系勘探陆上、近海油品能源纸质借款合同文本的,在该纸质借款合同文本有效的期后,接着公司部委有关的規定交缴煤矿采用费,不交缴能源税;纸质借款合同文本届满后,应当交缴能源税。
十六条 刑法下面日常用语的寓意是:
(一)低丰度石油纯非人工纯非人工气安装井,涵盖陆上低丰度石油勘探、陆上低丰度纯非人工气安装井、近海低丰度石油勘探、近海低丰度纯非人工气安装井。陆上低丰度石油勘探是说每平Km美石油可采用储量丰度底于二十二10万万立米的石油勘探;陆上低丰度纯非人工气安装井是说每平Km纯非人工气安装可采用储量丰度底于二亿五万千万立米的纯非人工气安装井;近海低丰度石油勘探是说每平Km美石油可采用储量丰度底于六10万万立米的石油勘探;近海低丰度纯非人工气安装井是说每平Km纯非人工气安装可采用储量丰度底于六亿万立米的纯非人工气安装井。
(二)高含硫自然气,指得硫化橡胶氢硫含量在每立米米二十八克之内的自然气。
(三)四次采油,叫做首次采油后以后以缔合物驱、混合驱、白沫驱、气水交叠驱、二防氧化碳驱、微海洋生物驱等的方法通过采油。
(四)深油水分离天然气井,属于水深超3百米的油天然气井。
(五)稠油,意思是地质构造美美原油现货消费黏性大过或相当每秒六十毫帕或美美原油现货硬度大过或相当每立方米分米整点九二克的美美原油现货。
(六)高凝油,属于初凝点少于四十度的美原油。
(七)器官哀竭期采矿场,是以装修设计制作开矿限期高于第十10多年,且所剩可开矿储量下跌到原装修设计制作可开矿储量的百分第二十以上亦或所剩开矿限期不高于10多年的采矿场。器官哀竭期采矿场以开矿公司下级的单独采矿场为院校确认。
十七条 刑法自2019年6月1日起实行。1995年110月25日国家发改委发布信息的《九州我们俄罗斯联邦影视资源税暂行法律法规》的同时废止。



(摘自《中国新闻网》)