爱体育手机网页版
网站爱体育手机网页版
关于集团
企业概况
企业宣传片
发展历程
资质荣誉
联系方式
爱体育手机网页版
集团要闻
企业动态
媒体焦点
通知公告
专题专栏
产业板块
煤电产业
港航物流
高端制造
现代服务
党建纪检
党建品牌
纪检监察
工会群团
工会
共青团
社会责任
国企担当
社会公益
关于集团
爱体育手机网页版:
企业概况
企业宣传片
爱体育手机网页版:
发展历程
爱体育手机网页版:
资质荣誉
联系方式
爱体育手机网页版
集团要闻
爱体育手机网页版:
企业动态
爱体育手机网页版:
媒体焦点
爱体育手机网页版:
通知公告
爱体育手机网页版:
专题专栏
产业板块
爱体育手机网页版:
煤电产业
爱体育手机网页版:
港航物流
爱体育手机网页版:
高端制造
现代服务
党建纪检
爱体育手机网页版:
党建品牌
爱体育手机网页版:
纪检监察
工会群团
爱体育手机网页版:
工会
爱体育手机网页版:
共青团
社会责任
爱体育手机网页版:
国企担当
社会公益
站内搜索
控股集团重要新闻
融汇四海 能济天下
爱体育手机网页版:
>
网站爱体育手机网页版
>
文章基地
集团要闻
企业动态
媒体焦点
通知公告
专题专栏
>
集团要闻
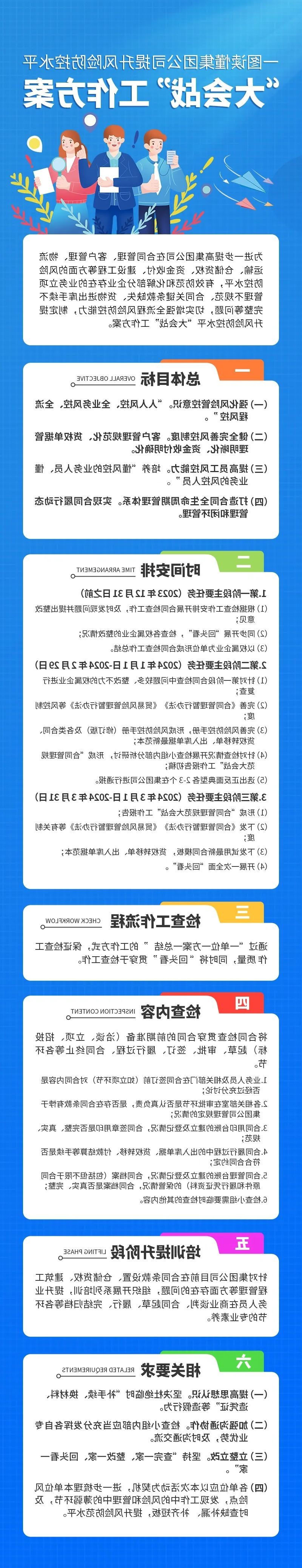
一图看懂丨集团公司提升风险防控水平“大会战”工作方案
2022-12-05 承担编辑器:管控员
装修设计丨孔文超
上一篇:
剑刃向内!菏泽市生物质能源全力推动基本条件安全管理“四大会战”
下一篇:
爱体育手机网页版:临沂市发热能源组织安排开展调研年青老党员纪法教学活动组织
咨询留言
授理本司有关的的资讯、征求意见、建立、投诉信等适宜,请填好真實个体户产品信息,能够于联系频繁联系。