爱体育手机网页版
网站爱体育手机网页版
关于集团
企业概况
企业宣传片
发展历程
资质荣誉
联系方式
爱体育手机网页版
集团要闻
企业动态
媒体焦点
通知公告
专题专栏
产业板块
煤电产业
港航物流
高端制造
现代服务
党建纪检
党建品牌
纪检监察
工会群团
工会
共青团
社会责任
国企担当
社会公益
关于集团
爱体育手机网页版:
企业概况
爱体育手机网页版:
企业宣传片
发展历程
爱体育手机网页版:
资质荣誉
爱体育手机网页版:
联系方式
爱体育手机网页版
爱体育手机网页版:
集团要闻
爱体育手机网页版:
企业动态
爱体育手机网页版:
媒体焦点
通知公告
专题专栏
产业板块
爱体育手机网页版:
煤电产业
爱体育手机网页版:
港航物流
爱体育手机网页版:
高端制造
爱体育手机网页版:
现代服务
党建纪检
爱体育手机网页版:
党建品牌
爱体育手机网页版:
纪检监察
工会群团
爱体育手机网页版:
工会
爱体育手机网页版:
共青团
社会责任
爱体育手机网页版:
国企担当
爱体育手机网页版:
社会公益
站内搜索
数据信息透明化
融汇四海 能济天下
>
网站爱体育手机网页版
>
信息中央
通知公告
信息公开
>
信息公开
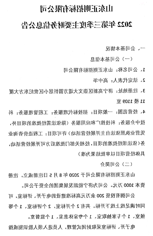
山东正则招标有限公司2022年第三季度主要财务信息公告
2021-10-24 的责任复制:操作员
上一篇:
艾坦姆耐热合金(河北)不足公司的22年度三、一季度最主要财务会计个人信息公示公告
下一篇:
爱体育手机网页版:泰安市市济矿鲲鹏矿厂建设项目限制平台 2020年三年度关键账务信息通知
咨询留言
授理本司涉及到的了解和咨询、具体意见、可以、匿名举报等适宜,请核对真的他人内容,便于建立联系建立联系。