爱体育手机网页版
网站爱体育手机网页版
关于集团
企业概况
企业宣传片
发展历程
资质荣誉
联系方式
爱体育手机网页版
集团要闻
企业动态
媒体焦点
通知公告
专题专栏
产业板块
煤电产业
港航物流
高端制造
现代服务
党建纪检
党建品牌
纪检监察
工会群团
工会
共青团
社会责任
国企担当
社会公益
关于集团
爱体育手机网页版:
企业概况
爱体育手机网页版:
企业宣传片
爱体育手机网页版:
发展历程
爱体育手机网页版:
资质荣誉
爱体育手机网页版:
联系方式
爱体育手机网页版
爱体育手机网页版:
集团要闻
爱体育手机网页版:
企业动态
爱体育手机网页版:
媒体焦点
通知公告
专题专栏
产业板块
爱体育手机网页版:
煤电产业
爱体育手机网页版:
港航物流
爱体育手机网页版:
高端制造
爱体育手机网页版:
现代服务
党建纪检
党建品牌
爱体育手机网页版:
纪检监察
工会群团
爱体育手机网页版:
工会
爱体育手机网页版:
共青团
社会责任
爱体育手机网页版:
国企担当
爱体育手机网页版:
社会公益
站内搜索
问题公开透明
融汇四海 能济天下
爱体育手机网页版:
>
网站爱体育手机网页版
>
今日要闻中央
通知公告
信息公开
>
信息公开
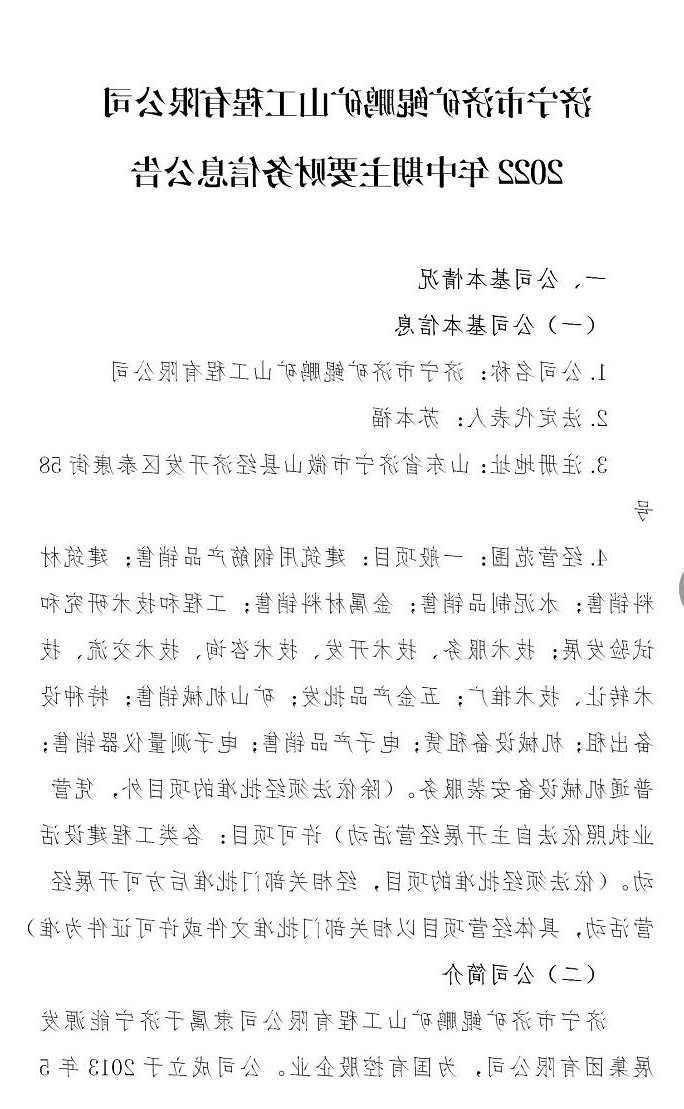
济宁市济矿鲲鹏矿山工程有限公司2022年中期主要财务信息公告
2021-07-22 承担的责任小编:处理员
上一篇:
爱体育手机网页版:临沂市港航龙拱港有现机构铁路交通专用工具线建设工程 氛围作用判断报批前三公开
下一篇:
爱体育手机网页版:兰州济矿鲁能煤电股份工厂有限制工厂阳城分工厂 未来三年时间内度主耍财税新信息信息公告
咨询留言
结案本司关联的在线咨询、意见最好是、最好是、投述等事项,请填的实际存在个人账户信息内容,是为了于有效的沟通关联。