爱体育手机网页版
网站爱体育手机网页版
关于集团
企业概况
企业宣传片
发展历程
资质荣誉
联系方式
爱体育手机网页版
集团要闻
企业动态
媒体焦点
通知公告
专题专栏
产业板块
煤电产业
港航物流
高端制造
现代服务
党建纪检
党建品牌
纪检监察
工会群团
工会
共青团
社会责任
国企担当
社会公益
关于集团
企业概况
爱体育手机网页版:
企业宣传片
爱体育手机网页版:
发展历程
爱体育手机网页版:
资质荣誉
爱体育手机网页版:
联系方式
爱体育手机网页版
爱体育手机网页版:
集团要闻
爱体育手机网页版:
企业动态
爱体育手机网页版:
媒体焦点
通知公告
爱体育手机网页版:
专题专栏
产业板块
爱体育手机网页版:
煤电产业
爱体育手机网页版:
港航物流
高端制造
爱体育手机网页版:
现代服务
党建纪检
爱体育手机网页版:
党建品牌
纪检监察
工会群团
爱体育手机网页版:
工会
爱体育手机网页版:
共青团
社会责任
爱体育手机网页版:
国企担当
爱体育手机网页版:
社会公益
站内搜索
的信息开放
融汇四海 能济天下
爱体育手机网页版:
>
网站爱体育手机网页版
>
新闻事件公司
通知公告
信息公开
>
信息公开
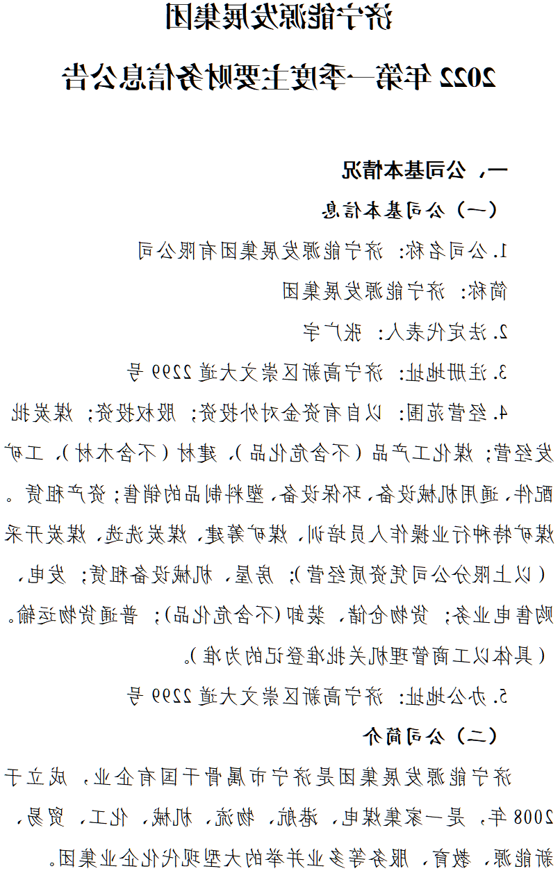
济宁能源发展集团 2022年第一季度主要财务信息公告
2021-04-28 责任书修改:管理制度员
上一篇:
爱体育手机网页版:安徽济矿鲁能煤电品牌 2030年一、第二季度主耍资金讯息通知
下一篇:
济宁市新上个世纪国际贸易不多品牌 2030年首季度、半年度最主要财富相关信息公司公告
咨询留言
审理本司相应的的顾问、本人意见、可以、投述等相关事宜,请写上完美本人消息,方能于交流交流。