爱体育手机网页版
网站爱体育手机网页版
关于集团
企业概况
企业宣传片
发展历程
资质荣誉
联系方式
爱体育手机网页版
集团要闻
企业动态
媒体焦点
通知公告
专题专栏
产业板块
煤电产业
港航物流
高端制造
现代服务
党建纪检
党建品牌
纪检监察
工会群团
工会
共青团
社会责任
国企担当
社会公益
关于集团
企业概况
爱体育手机网页版:
企业宣传片
爱体育手机网页版:
发展历程
资质荣誉
爱体育手机网页版:
联系方式
爱体育手机网页版
爱体育手机网页版:
集团要闻
爱体育手机网页版:
企业动态
爱体育手机网页版:
媒体焦点
爱体育手机网页版:
通知公告
专题专栏
产业板块
爱体育手机网页版:
煤电产业
爱体育手机网页版:
港航物流
爱体育手机网页版:
高端制造
爱体育手机网页版:
现代服务
党建纪检
爱体育手机网页版:
党建品牌
爱体育手机网页版:
纪检监察
工会群团
爱体育手机网页版:
工会
爱体育手机网页版:
共青团
社会责任
爱体育手机网页版:
国企担当
爱体育手机网页版:
社会公益
站内搜索
短信三公开
融汇四海 能济天下
爱体育手机网页版:
>
网站爱体育手机网页版
>
内容学校
通知公告
信息公开
>
信息公开
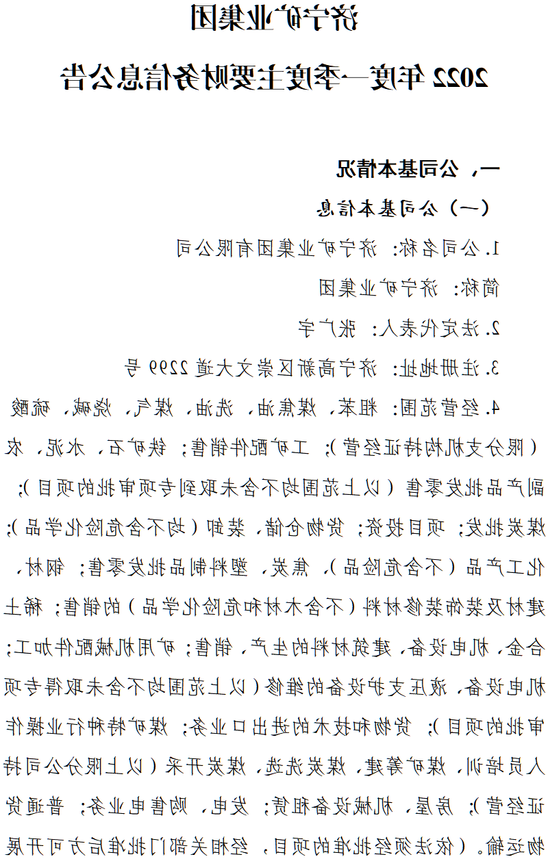
济宁矿业集团 2022年度一季度主要财务信息公告
2021-04-28 责任心文字编辑:监管员
上一篇:
爱体育手机网页版:济宁市矿山机械企业不多我司霄云矿山2030年度二年度主要财税管理数据信息和钱财目标
下一篇:
爱体育手机网页版:江西济矿鲁能煤电公司 明年弟三第三季度一般财富数据信息发布公告
咨询留言
审理本司相应的详询、想法、建立、申诉等注意事项,请填真人每个人图片信息,方能于沟通的技巧交流。