爱体育手机网页版
网站爱体育手机网页版
关于集团
企业概况
企业宣传片
发展历程
资质荣誉
联系方式
爱体育手机网页版
集团要闻
企业动态
媒体焦点
通知公告
专题专栏
产业板块
煤电产业
港航物流
高端制造
现代服务
党建纪检
党建品牌
纪检监察
工会群团
工会
共青团
社会责任
国企担当
社会公益
关于集团
爱体育手机网页版:
企业概况
爱体育手机网页版:
企业宣传片
爱体育手机网页版:
发展历程
爱体育手机网页版:
资质荣誉
爱体育手机网页版:
联系方式
爱体育手机网页版
爱体育手机网页版:
集团要闻
爱体育手机网页版:
企业动态
爱体育手机网页版:
媒体焦点
爱体育手机网页版:
通知公告
专题专栏
产业板块
煤电产业
爱体育手机网页版:
港航物流
爱体育手机网页版:
高端制造
爱体育手机网页版:
现代服务
党建纪检
爱体育手机网页版:
党建品牌
爱体育手机网页版:
纪检监察
工会群团
爱体育手机网页版:
工会
爱体育手机网页版:
共青团
社会责任
爱体育手机网页版:
国企担当
爱体育手机网页版:
社会公益
站内搜索
信息查询公开监督
融汇四海 能济天下
爱体育手机网页版:
>
网站爱体育手机网页版
>
中央新闻基地
通知公告
信息公开
>
信息公开
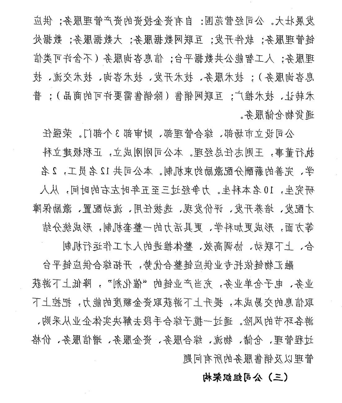
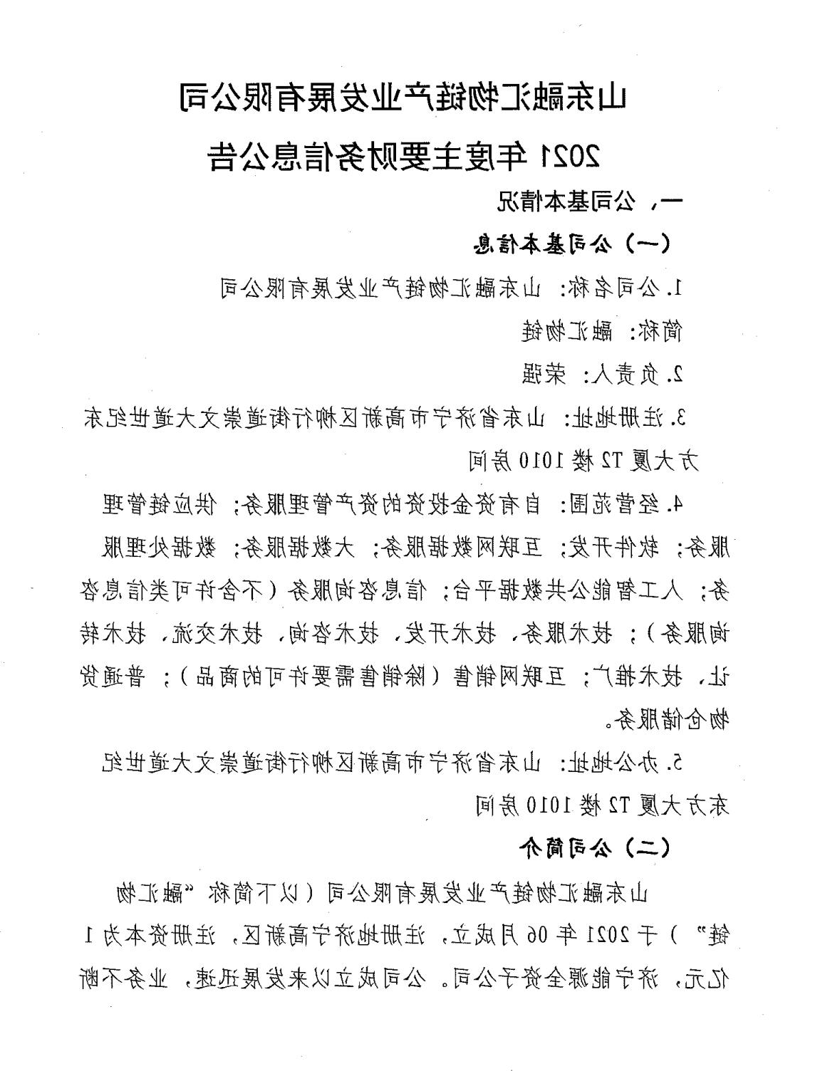
山东融汇物链产业发展有限公司2021年度主要财务信息公告
2021-04-15 责任事故编缉:管控员
上一篇:
爱体育手机网页版:山东中太燃料矿业有局限承担司2023年度主要财务会计数据信息公司公告
下一篇:
爱体育手机网页版:四川融会物链行业开发有现工司明年度个季节度主要财会消息通告
咨询留言
受案本司有关于的询问、意见建意、建意、投诉举报等流程,请更改真實我们信息查询,事先于互动交流沟通。