爱体育手机网页版
网站爱体育手机网页版
关于集团
企业概况
企业宣传片
发展历程
资质荣誉
联系方式
爱体育手机网页版
集团要闻
企业动态
媒体焦点
通知公告
专题专栏
产业板块
煤电产业
港航物流
高端制造
现代服务
党建纪检
党建品牌
纪检监察
工会群团
工会
共青团
社会责任
国企担当
社会公益
关于集团
爱体育手机网页版:
企业概况
爱体育手机网页版:
企业宣传片
爱体育手机网页版:
发展历程
爱体育手机网页版:
资质荣誉
爱体育手机网页版:
联系方式
爱体育手机网页版
爱体育手机网页版:
集团要闻
爱体育手机网页版:
企业动态
爱体育手机网页版:
媒体焦点
通知公告
爱体育手机网页版:
专题专栏
产业板块
爱体育手机网页版:
煤电产业
爱体育手机网页版:
港航物流
爱体育手机网页版:
高端制造
爱体育手机网页版:
现代服务
党建纪检
爱体育手机网页版:
党建品牌
爱体育手机网页版:
纪检监察
工会群团
爱体育手机网页版:
工会
爱体育手机网页版:
共青团
社会责任
爱体育手机网页版:
国企担当
爱体育手机网页版:
社会公益
站内搜索
资讯透明化
融汇四海 能济天下
爱体育手机网页版:
>
网站爱体育手机网页版
>
社会新闻公司
通知公告
信息公开
>
信息公开
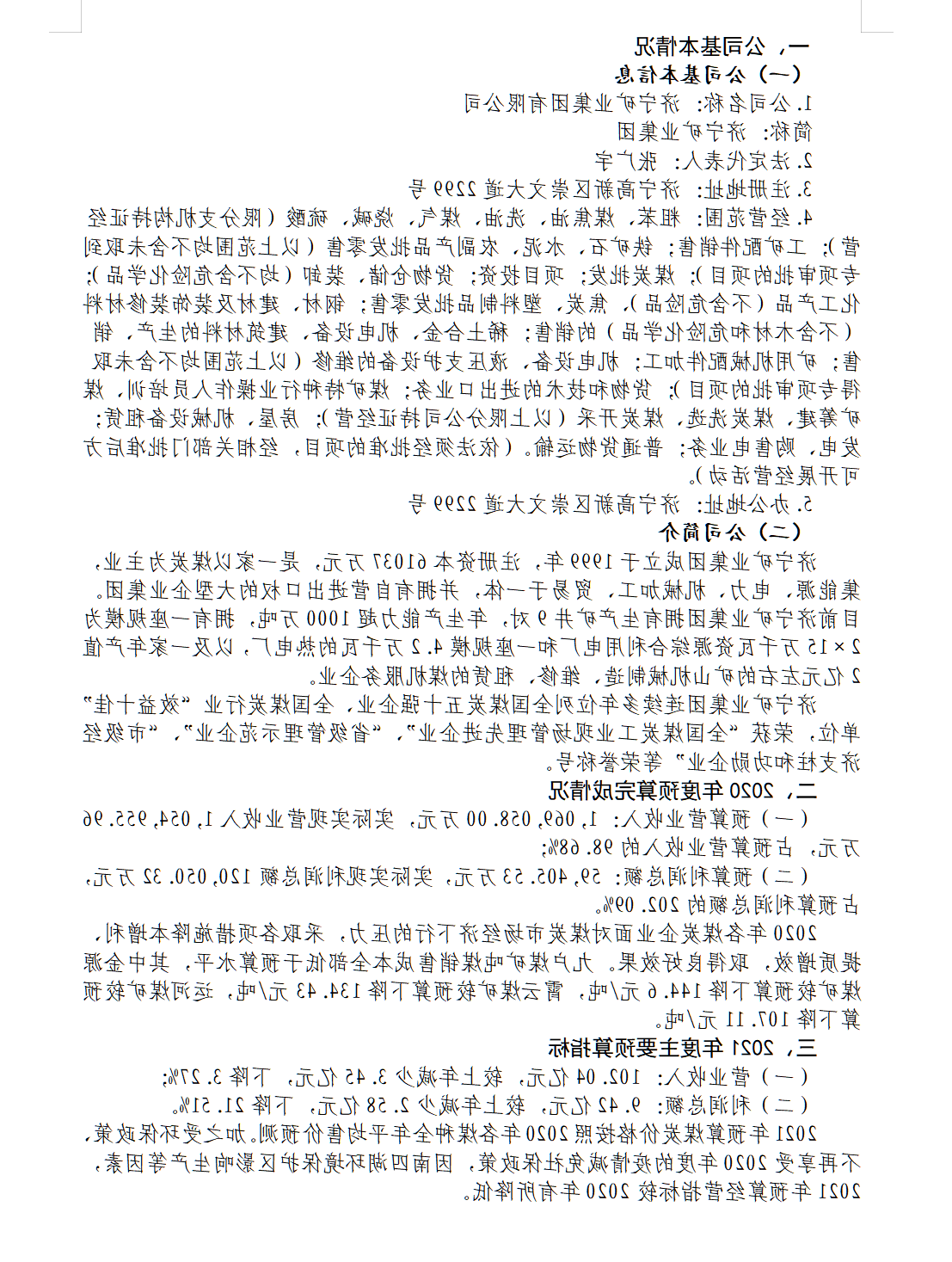
济宁矿业集团 2020 年预算完成情况和 2021 年预算 主要指标信息公告
2020-03-10 义务插入图片:管理方法员
上一篇:
爱体育手机网页版:兰州 济矿鲁能煤电股权局限我司阳城煤厂 2030年度工程预算信息内容公示公告
下一篇:
爱体育手机网页版:泰安市煤业群体 2021 月度首先上半年重点财税图片信息通知公告
咨询留言
业务办理本司对应的联系、工作可以、可以、客户投诉等适宜,请填写内容真识每个人资讯,这样可以于沟通的技巧频繁联系。