爱体育手机网页版
网站爱体育手机网页版
关于集团
企业概况
企业宣传片
发展历程
资质荣誉
联系方式
爱体育手机网页版
集团要闻
企业动态
媒体焦点
通知公告
专题专栏
产业板块
煤电产业
港航物流
高端制造
现代服务
党建纪检
党建品牌
纪检监察
工会群团
工会
共青团
社会责任
国企担当
社会公益
关于集团
爱体育手机网页版:
企业概况
企业宣传片
爱体育手机网页版:
发展历程
爱体育手机网页版:
资质荣誉
爱体育手机网页版:
联系方式
爱体育手机网页版
爱体育手机网页版:
集团要闻
爱体育手机网页版:
企业动态
爱体育手机网页版:
媒体焦点
爱体育手机网页版:
通知公告
爱体育手机网页版:
专题专栏
产业板块
爱体育手机网页版:
煤电产业
港航物流
爱体育手机网页版:
高端制造
爱体育手机网页版:
现代服务
党建纪检
爱体育手机网页版:
党建品牌
爱体育手机网页版:
纪检监察
工会群团
工会
爱体育手机网页版:
共青团
社会责任
爱体育手机网页版:
国企担当
爱体育手机网页版:
社会公益
站内搜索
问题公布
融汇四海 能济天下
爱体育手机网页版:
>
网站爱体育手机网页版
>
信息重心
通知公告
信息公开
>
信息公开
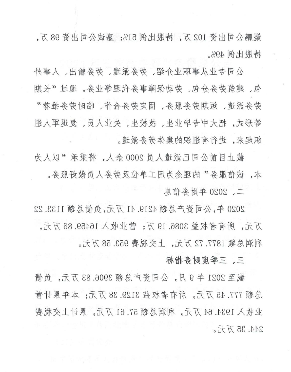
济宁圣城嘉禾人力资源有限公司 2021年三季度主要财务信息公告
2020-10-28 的责任我们:菅理员
上一篇:
爱体育手机网页版:济宁市港航梁山港不多集团物贸分集团2022年度三年度通常钱财内容通告
下一篇:
爱体育手机网页版:泰安市市济矿鲲鹏矿山企业项目 有限制的子公司 未来三年时间内三第四季度通常财务人员企业信息公告信息
咨询留言
立案本司相关的谘询、具体意见、建立、客户投诉等事项,请输入真时小编新信息,便于沟通的重要性建立联系。