按照其济宁市能源技术工艺发展壮大实业《特大创业投资项目创新科技创业投资项目揭榜悬赏工作管理措施》和《更多正式发布2025年度目标特大创业投资项目技术工艺研发“揭榜悬赏”创业投资项目人气排行榜的告诉》密切相关设定和规范要求,经方式征稿、领域专家评定,中选优选调出各创业投资项目中人气排行榜位,现不予开诚公布公告,开诚公布公告期5天(2025年4月22日至26日)。任意部门或每人对公转账示创业项目中榜部门有商标商标异议的,请在干部考察预告公告期内以书面形式策略向菏泽市能量成长投资集团要求,投诉干部考察预告公告成员名单的状况和话题应贯彻要事求是要求,并作为必要性的意味着材质。邮递材质以邮戳寄出年份为界。为于确认核实,要求商标商标异议的部门或每人可以意味着真实度个人信息,并作为合理联系起来策略。 公示公告期内撤三反馈建议通话:0537-2379032 19153730360寄到具体位置:贵州省济宁市市高新城区区崇文大路2299号 临沂市发热能源发展前景群体有限制司 2025年4月22日
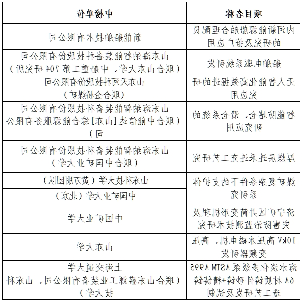
济宁能源发展集团有限公司2025年度重大科技攻关揭榜悬赏项目(第一批)中榜单位名单
