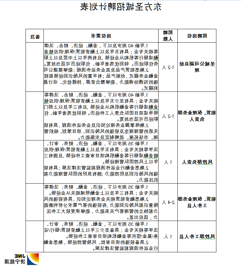
天骄圣城电脑承租是是非常有限的的责任制单位设立于201历经四年6月,是运用部、各国税务局总署审批的菏泽市市独某家内资贷款电脑承租示范点厂家,由菏泽市绿色能源开发进步实业是是非常有限的的责任制单位一定控股总部的总部的,深圳阳光直晒控股总部的总部的实业是是非常有限的的责任制单位、深圳公供实业是是非常有限的的责任制单位、菏泽市高名城建投资费用是是非常有限的的责任制单位双方注资。主要的经验范围图为电脑承租与保理两个国际业务的业务板块。单位秉持着为生活化创设市场价值、为持股人创设商业利益、为员工离职创设幸福英文的经验原则,为客服供应电脑承租、保理等财务服務,可以直营经济开发开发进步。现特向生活化通过贤才,瞩目您的倒入。一、招职常规具体条件1.脱产普通型高校本专科及这些毕业证书。2.遵纪依法,诚实遵纪守法,无暴力犯罪记录查询。 3.向往能源开发人事,融合道德素质好,企业创感染力识强,体现了积极的创业团队分工协作观念。 4.干活儿细心精心,肯乐于奉献,总责心强,人自己的身体,能最合适顺应位置做工作要求。二、通过计划怎么写特定校园招工位置、校园招工的数量及位置必须等,详情《校园招工准备表》(超大附件1)。的待遇从优、薪酬的面议。三、招聘要求方式这一次招个性化会员服务网络报名学习、任职资格查核、应聘、健康体检、任用等子程序确定。1.互联网录入名。满足面试具体条件的人入驻济宁市电力能源發展群体手游,实现手游百度主页右正上方“高级人力库毕业”进气口入驻群体高级人力库毕业网或直观入驻高级人力库毕业网站平台(网站爱体育手机网页版:),确定规范注册网站登录账号并属实添写本人消息、提交一些证明质料确定学车。每名面试人限报7个主岗,多报者即为智能舍弃面试机会。 成功报名周期:明年5月12日—明年5月18日。2.资本证书查核。不同职业招聘职位前提能力,代表聘工人去资本证书查核。核查顺利通过者,品牌将以通电话、短信提醒等习惯知会函应骋者去能力素质测试方法;不一致合前提能力的,恕不额外知会函。 3.笔试。禽流期内协调性制定现场视频或数据网络笔试等有差异 的方法代表聘者实行业务能力测验英文。只能根据测验英文排名综和考核评价后,中选优知道拟录用的通知演员。基本测验英文的方法、准确时间等地方的另外的通知。 4.加入培训检查。检验经过的求职者应在法规时候内到集团锁定医院专家实行加入培训加入培训检查,加入培训检查达标者,按法规办证加入培训证件。 四、要留意相关事宜1.执证审理引向最新招聘做工作全期间,在复试、入职体检、试销期标准化管理等各基本原则均可做好执证审核。某一基本原则察觉应骋物料内容不实或某个对不上合应骋执证经济条件的,均被取消录取执证。2.招聘员工员工上传招聘员工知料应细致核实,为了保证图片信息较准相符。在招聘员工前三天须保护点话保通,免受错过了招聘员工机率,不可能,好处恃才傲物。3.報名资询电话号码:0537-3236320;链接人:王管理。
有附件
